通知公告

通知公告

所在位置: 网站首页   >   通知公告   >   正文

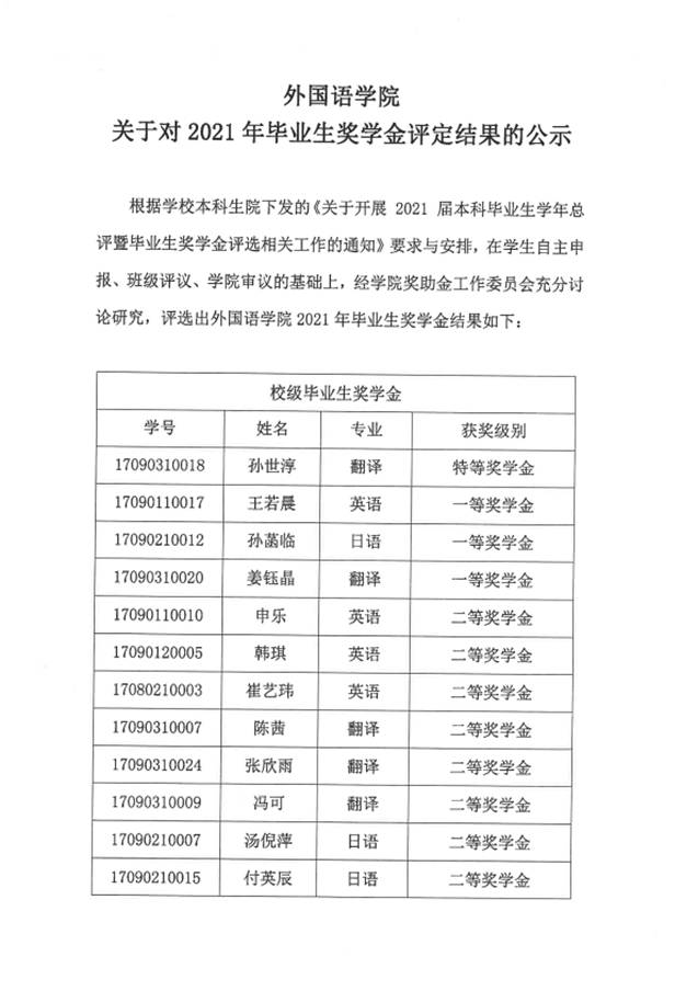
英国365集团公司关于对2021年毕业生奖学金评定结果的公示

发布时间:2021-04-12  浏览次数:

邮箱:sfl@xidian.edu.cn 电话:029-81891389 

师德师风投诉邮箱:ylchen@xidian.edu.cn

师德师风监督电话:029-81891027

南校区:信远II区425
 

Copyright  ©  365英国上市公司(集团)官方网站-Global Platform 版权所有 技术支持: 西安聚力