陕西高校外语教研会

陕西高校外语教研会

所在位置: 网站首页   >   陕西高校外语教研会   >   正文

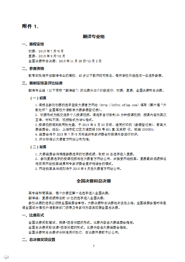
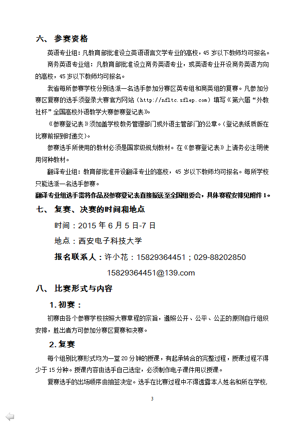
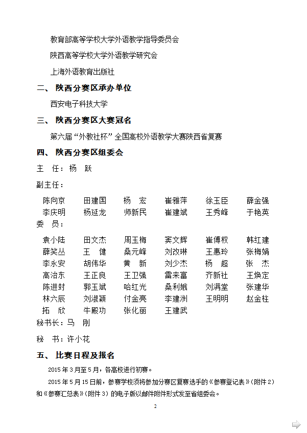
关于组织参加第六届“外教社杯”全国高校外语教学大赛陕西赛区复赛和决赛有关事项的通知

发布时间:2015-04-29  浏览次数:


邮箱:sfl@xidian.edu.cn 电话:029-81891389 

师德师风投诉邮箱:ylchen@xidian.edu.cn

师德师风监督电话:029-81891027

南校区:信远II区425
 

Copyright  ©  365英国上市公司(集团)官方网站-Global Platform 版权所有 技术支持: 西安聚力